特性
1.安全可靠
容器服务启动于专用云服务器实例中,独享计算资源。集群运行在私有网络,支持自定义安全组和网络 ACL。容器服务采用分布式服务架构,实现服务故障自动修复、数据快速迁移;结合有状态服务后端的分布式存储,实现高可用服务和数据的安全,提供零宕机应用业务升级、扩容。
2.简单易用
使用容器服务,可简化大规模集群管理和分布式应用的管理、运维。您只需启动容器集群,并指定想要运行的任务,容器服务即可帮您完成所有的集群管理工作,让您专心投入云原生应用程序开发。
3.高效部署
容器服务运行在高品质的 BGP 网络中,能够实现镜像极速下载和上传,海量容器秒级启动,提高容器部署效率;容器服务可对提交的业务代码进行快速构建、测试和打包集成,将集成的代码部署到预发布环境和现网环境上
4.灵活扩展
容器服务支持灵活集群托管,便于安排长期运行的应用程序和批量作业,以便扩展您的业务。容器服务同时集成负载均衡,支持在多个容器之间分配流量,自动恢复运行状况不佳的容器,保证容器数量满足您的需求,为应用程序提供支持秒级扩容。
5.低成本
容器服务托管集群具有极高性价比,您只需花费少量费用即可获得高稳定、高可靠、可扩展的集群管理面,让您可专注于容器化应用的开发。
应用场景
微服务架构适用于构建复杂的应用,将您单体式应用从不同纬度拆分成多个微服务,每个微服务的内容使用一个 docker 镜像管理。在功能不变的情况,应用拆分成了多个可管理的服务,每个单体的服务容易理解、开发和维护。不同的微服务也可以由不同的团队来开发,开发团队可自由选择开发技术和程序语言等,每个服务又可独立部署、独立扩展。

架构部署与运维
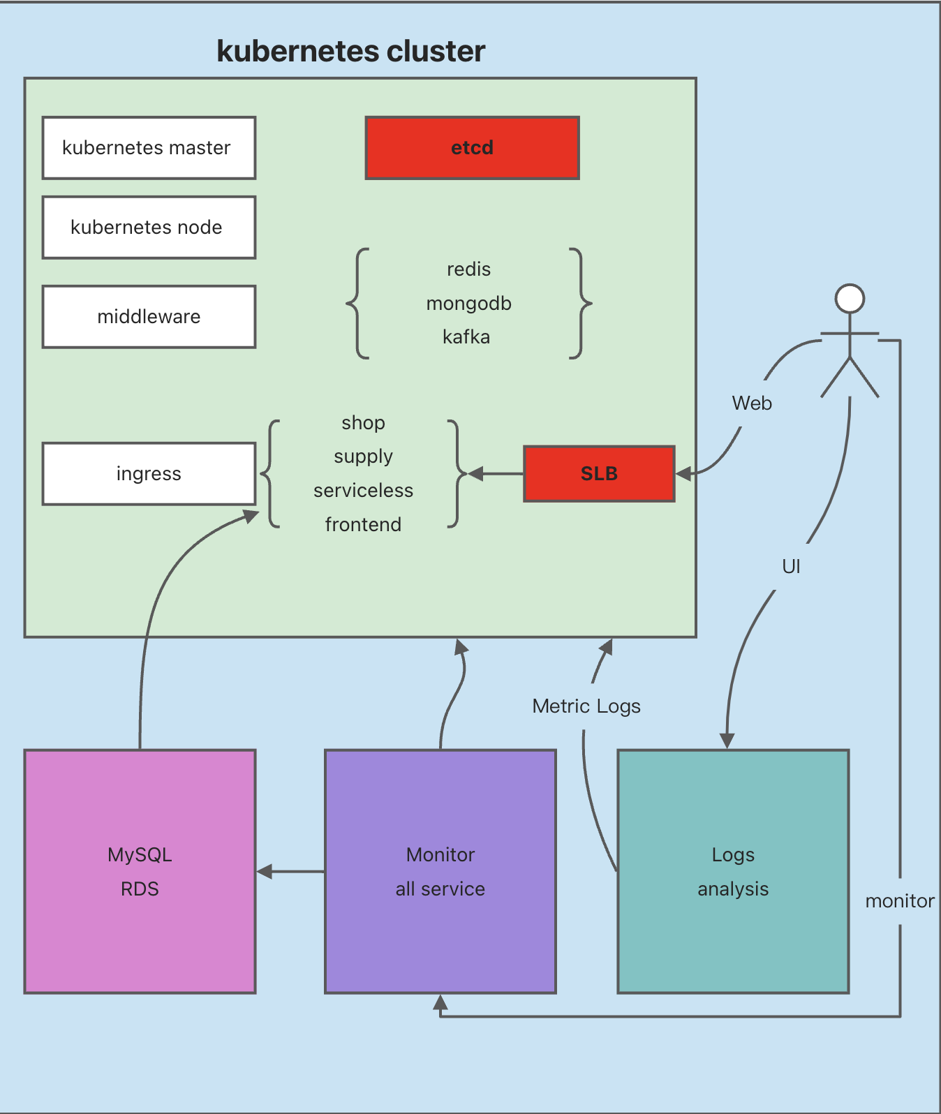
架构图

架构资源说明
1.kubernetes集群
- 营运商服务-受营运商限制具体按营运商说明为准
- 按营运商收费不同而定.(腾讯云:[集群服务费:0.4/小时, 负载均衡服务费: 0.2/小时, 0.8/GB],
阿里云:[集群服务费:0.64/小时, 负载均衡服务费: 0.32/小时, 0.8/GB, NAT费用: 0.23/小时])
- 自建集群-可高度定制集群功能,相当于私有化kubernetes集群
- 16核32G * 3 系统盘+数据盘IOPS需达到10000+的性能指标(少于200节点, 大于200节点需独立kubernetes集群存储),如营运商有etcd集群服务,可通过购买服务,实现kubernetes集群存储需求(不能购买单点,至少3节点 4核8G). kubernetes master可降低配置(8核16G) *3
- 负载均衡器
2.工作负载实例
- 至少5台实例, 配置按业务量选购
3.存储
- 通过营运商提供,各种磁盘存储服务
4.企业级镜像仓库
- 通过营运商提供
5.日志中心
- 自建ELK Stack
- 购买营运商ELK服务 最低6xx/月
- 购买营运商日志服务 最低12元/日
自建ELK Stack或购买ELK服务的日志中心界面 

6.Prometheus监控
- 自建
- 购买营运商服务 按上报数据量和存储时间收费
自建监控中心界面

7.数据库服务
购买各营运商的服务
全程需要我们来搭建与运维.缺一不可.
选择自建集群收费: 请联系销售
选择营运商服务收费: 30000元/次
每月运维最低规模费用:6000元/月(5工作节点)